1 引言
RS485(Recommended Standard 485)是由美国电子工业协会(EIA)于1983年制定的串行通信标准。它定义了一种差分信号传输的电气特性,支持多点通信和长距离数据传输,是工业环境中最常用的串行通信接口之一。
在当今的工业自动化与通信技术领域,RS485接口凭借其卓越的性能与高度的稳定性,已然成为不可或缺的一部分。RS485联网通信接口作为一种典型的串行差分通讯方式,广泛应用于仪器仪表、工业控制、机电一体化产品、多媒体网络等领域。然而,在实际操作过程中,RS485通讯传输线经常暴露在户外环境下,易受到雷电浪涌过电压或静电电磁干扰的困扰。
本文旨在提供一份详尽的RS485接口电路设计指南,内容涵盖基本概念的解析、硬件层面的具体实现,以及电路保护与PCB布局的关键要点。
2 基本概念的解析
2.1 基础理论
1)物理接口:RS232、RS485、RS422是物理接口标准,而不是通信协议;
2)接口定义:RS485、RS422 DB9接口引脚定义为:
a)发射正极(TX+);
b)发射负极(TX−);
c)接收正极(RX+);
d)接收负极(TX−);
e)信号地(GND)。
3)差分信号传输:RS485、RS422在RS232的基础上,将TX分为了TX+和TX−,将RX分为了RX+和RX−,实现了差分的传输方式。差分信号的传输有效地抑制了来自电源等因素的共模干扰,有效地提高了数据的稳定性。
4)五线制:RS485、RS422采用发送正极(TX+)、发射负极(TX−)、接收正极(RX+)、接收负极(RX−)、地线(GND)五根线。
5)RS422属于全双工通信模式,可以同时收发数据。
6)RS485是RS422的半双工版本,具有以下特性:
a)半双工通信:可以收发数据,但是不能同时进行;
b)三线制:RS485采用发射/接收差分信号正极(A)和发射/接收差分信号负极(B)和地线
(GND)三根线。
2.2 RS485通信详解
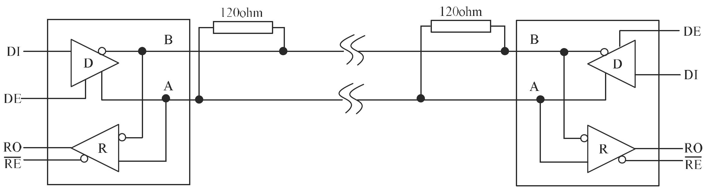
RS485,这一在工业自动化和通信领域广泛应用的接口标准,采用平衡发送和差分接收的方式进行数据传输。它具备出色的稳定性、长距离传输能力以及支持多点通信的特性。了解其通信基础对于电路设计而言至关重要。RS485是一种半双工通信协议,允许多个设备在同一条线上进行通信,但需注意,同一时刻只能进行发送或接收操作。其传输距离远、抗干扰能力强以及高速数据传输的特点,使得它在通信领域具有显著优势。接下来,我们深入探讨RS485的电气特性。
在RS485通信中,A和B两条线上的电压差被用来表示二进制数据。当电压差超过200mV时,逻辑电平被判定为1;而电压差小于200mV时,则判定为0。为了确保信号的完整性和稳定性,总线的首尾两端通常会各接一个120Ω的终端电阻进行阻抗匹配。此外,我们还将RS485与RS232进行对比。相比之下,RS485在抗干扰能力和传输距离上表现出更强的性能。RS232更适合短距离通信,而RS485则更适用于长距离和高可靠性要求的通信环境。
2.3 RS485硬件电路设计
要实现稳定可靠的RS485通信,合理的硬件电路设计至关重要。设计过程中,必须综合考虑电路的电气特性、信号完整性以及必要的安全保护措施。
1)非隔离型电路设计在非隔离型RS485电路中,B端直接接地,而A端则通过上拉电阻维持高电平状态。发送和接收使能分别由DE和RE(———)引脚控制,这些引脚通过IO口进行逻辑控制,从而实现在半双工模式下的数据通信;
2)自动收发电路设计为了进一步提高通信效率,某些应用场合会采用自动收发电路。这种设计在普通485电路的基础上增加了一个晶体管控制使能引脚,使得数据发送和接收能够自动切换。在接收数据时,RS485_TX引脚保持高电平,并通过晶体管将RE(———)和DE引脚下拉至地线,以启用接收功能。
3)为了确保RS485接口的安全性和稳定性,还需要考虑防雷和保护措施的设计。这些措施旨在防止雷电等过电压对接口和通信线路造成损害,从而保障通信系统的可靠运行。在工业应用中,RS485接口常常会面临雷击和浪涌等电磁干扰的挑战。因此,在电路设计阶段就必须考虑采取相应的防护措施。这些措施包括但不限于使用共模电感来衰减共模噪声、利用电容来隔开接口地与数字地以减少地回路干扰。此外,为了进一步增强电路的耐压能力,可以在信号线上加装TVS管和自恢复保险丝,以实现对过压和浪涌的有效保护。在极高风险的环境中,甚至可以考虑引入6KV及以上的防雷击保护电路设计,以确保RS485接口在恶劣条件下的稳定性和可靠性。
4)PCB设计对RS485接口电路性能的提升至关重要。通过合理的布局和布线,可以显著增强信号的完整性和抗干扰性。在具体设计时,需要关注几个关键方面。首先,选用适当的信号线并确保其布线合理,以减少信号延迟。其次,利用共模电感和滤波元件来抑制共模干扰,并进一步提高抗干扰能力。此外,选择适合的收发器芯片也是不可或缺的,它们负责将TTL/CMOS逻辑电平转换为RS485差分信号。同时,还需注意偏置和终端电阻的配置,以确保信号质量的稳定。RS485接口设计并非仅关注电气特性,还需综合考虑电磁兼容性、可靠性和安全性等多个因素。在EMC设计方面,应保证良好的接地,注意电源和信号线的分离,以减少交叉干扰。同时,增加滤波和退耦电容也是提高电路抗干扰能力的重要手段。此外,根据应用需求设计控制逻辑电路或使用MCU控制发送使能信号,以实现自动或手动的收发切换。对于自动收发电路设计,可能需要更复杂的逻辑来自动管理发送和接收状态。
2.4 RS485 I/O驱动能力
物理条件下一条485总线上节点数量是有上限的。一条485总线上节点数量的限制条件是:有源驱动器的总电流负载,RS485总线负载电阻Rload不能大于375Ω。通常是用单位负载来衡量RS485总线驱动能力的,单位负载的定义则是根据标准的RS485总线接收器的输入阻抗(12KΩ)来定义的,标准的RS485总线能够驱动32个单位负载(即32个12KΩ并联)。为了能让一条总线上挂载更多的设备,一些RS485接收器的输入阻抗为48KΩ(1/4 unit load)或者是96KΩ(1/8 unit load),那么相应的总线可挂接的节点数分别为128个和256个。另外,不同输入阻抗的RS485接收器可以连接在一起,只要保证并联输入阻抗不能超过32个单位负载(即总线负载Rload ≤ 375Ω),通讯环境不好的情况下需要在最终端设备挂载终端电阻 120 Ω,用来改善总线上的匹配电阻。
2.5 RS485 I/O传输方向的使能
由于RS485为半双工通信,当主机发送数据时,数据沿着双绞线传输至从机的差分接收电路。当从机发送数据时,数据沿着双绞线传输至主机的差分电路。所有的数据均是差分传输并且传输介质仅为一条双绞线,所以在同一时间内数据只会流经一个方向。
通信IC芯片上有两个使能脚RE(———)和DE。RE(———):Receiver Output Enable 接收器使能,DE:Driver Output Enable,驱动输出使能。
当两个使能脚并联时,可以只通过一个IO来控制数据的传输方向(RE(———)为低使能,DE为高使能)。当两个使能脚分别控制时(DE=1,RE(———)=0),这样可以实现发送和接收数据的闭环,常见于主机设备。可以实现收发器以及布线的自诊断,通过接收到的报文与发送出去的报文比较,诊断出芯片焊接,收发器是否损坏或者断路,以及布线是否存在短路故障。
2.6 RS485线缆
在一般场合采用普通的双绞线就可以,在要求比较高的环境下可以采用带屏蔽层的同轴电缆。在使用RS485接口时,对于特定的传输线路,从RS485接口到负载其数据信号传输所允许的最大电缆长度与信号传输的波特率成反比,这个长度数据主要是受信号失真及噪声等影响所影响。
理论上RS485的最长传输距离能达到1200米,但在实际应用中传输的距离要比1200米短,具体能传输多远视周围环境而定。在传输过程中可以采用增加中继的方法对信号进行放大,最多可以加八个中继,也就是说理论上RS485的最大传输距离可以达到9.6公里。如果真需要长距离传输,可以采用光纤为传播介质,收发两端各加一个光电转换器,多模光纤的传输距离是5 ~ 10公里,而采用单模光纤可达50公里的传播距离。
3 RS485接口芯片在工业控制领域的应用
RS485接口具有良好的抗噪声干扰性,长的传输距离和多站能力等上述优点使其成为首选的串行接口,且RS485可带多个负载,只要对程序稍做修改即可实现一台PC机监控多台下位机,在平日的计量检定中,检验人员能够接触到大量仪器仪表,其中大部分的智能仪表都带有RS485通信端口。RS485以其成本优势和实施简便已成为各种工业设备的网络通讯接口,其在工业控制中发挥着重要的作用。
3.1 RS485总线在工业线控制系统的应用
工厂流水线的各个加工控制平台都需要实时监控相关的参数,比如化工厂需要实时监控各个反应池中温度、湿度、PH值等信息,位于加工环节中的智能仪表或系统将这些信息反馈回监控机,监控系统可以对这些信息进行判断,保证各加工环节有控制地进行,从而实现准确控制和无人值守,极大地节约了人力人本。此系统能够对各环节中的温度进行实时监控,能够绘制实时曲线、历史曲线,以便技术人员能通过对历史温度数据的查看,从而分析产品的产出质量情况。
3.2 RS485总线在矿井作业安全监控系统上的应用
随着自动化设备在现代矿井企业中的广泛应用,井下供电设备、井下有毒气体、易燃易爆气体监控成为井下安全生产与控制的重要支撑。井下安全生产监控系统稳定运行是安全生产的前提,井下监控系统是一种矿井自动化系统,比如远程集中监测井下供电设备运行状态、有毒易爆气体浓度,从而及时制定对应措施并排除故障,保证生产安全。
典型的基于RS485总线的煤矿瓦斯浓度监测和报警系统,主要包括监控设备监控分站、调度台及监控室等部分,其中系统监控设备主要完成对井下瓦斯浓度和温度数据的采集和处理,然后经RS485总线数据可被传输到监控分站并最终传送回井上监控室,井上监控室将对数据进行分析和存储,根据系统设置的报警规则,当瓦斯浓度和温度超过规定上限时,系统可自动发出报警信号根据报警信号井上监控室可及时采取安全措施。
3.3 RS485总线在大棚温室控制系统上的应用
温室能够为作物生长创造适宜环境,它不受季节、地域的影响,从而实现作物全天候、反季节生产。现代温室采用分布式监测系统,通常为上位机+下位机模式,通过通讯系统传递信息,上位机用于系统管理,主要由数据库管理、通信管理、控制决策生成等功能模块组成;下位机位于温室控制现场,由传感器、前端控制器和执行器组成。在分布式的温室监测系统中,信号传输距离长达几十米甚至上千米,分布在现场的监测节点与操作人员之间有大量的数据传输。
典型的温室现场控制系统利用RS485总线构成的分布式数据采集系统,具有连接线路简单,设备成本低等优点,系统对现场监测节点实现对温度、湿度、CO2浓度等数据测量与显示,并将环境因子控制在作物生长的最佳范围。
4 具体RS485芯片的应用
西安硅宇微电子有限公司提供了工作电压:3.3V、5.0V,速率:0.5Mbps ~ 10Mbps的多种封装形式的RS485集成电路。
4.1 GYU13088E
GYU13088E是用于RS-485通信的高速收发器,包含一个发送器和一个接收器。这些器件具有故障保护电路,当接收器输入处于开路、短路或空闲状态时,可确保接收器输出为逻辑高电平。这意味着,如果在终端总线上所有发送器均被禁用(高阻抗),接收器输出将为逻辑高电平。发送器的转换速率不受限制,使得传输速度最高可达10Mbps。
空载时或满载且发送器禁用时,收发器的典型功耗为650μA。所有器件的接收器输入阻抗均为1/8单位负载,允许总线上最多有256个收发器,并且旨在用于半双工通信。
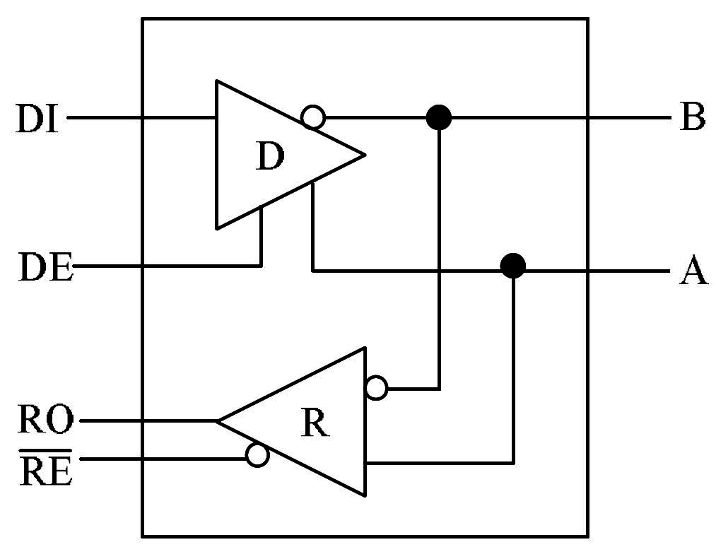
4.1.1 芯片内部功能图

收发器内部是一个接收器(下半部分)加一个发送器(上半部分),然后就是引脚功能。
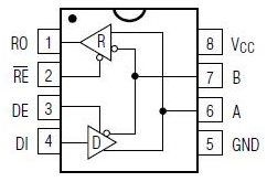
RO:接收器输出,RE(———):接收器输出使能(低电平有效),DE:发送器输出使能(高电平有效),DI:发送器输入,GND:接地连接,A:发送器输出/接收器输入反相,B:发送器输出/接收器输入反相。
4.1.2 发送功能真值表
|
发送器 |
|||||
|
控制端 |
输入 |
输出 |
模式 |
||
|
RE(———) |
DE |
DI |
A |
B |
|
|
X |
1 |
1 |
1 |
0 |
正常 |
|
X |
1 |
0 |
0 |
1 |
正常 |
|
0 |
0 |
X |
高阻 |
高阻 |
正常 |
|
1 |
0 |
X |
高阻 |
高阻 |
关断 |
如果微处理器输出的信号DE、RE(———)为高电平,则芯片处于发送模式(发送器/驱动器),差分输出A和B遵循数据输入DI处的逻辑状态;
当DI为高电平时,导致A转为高,B转为低。在这种情况下,定义为VOD=VA−VB的差分输出电压为正,也就是逻辑1(AB间的电压差为+2V ~ +6V);
当DI为低电平时,输出状态反转,B变高,A变低,VOD为负,为逻辑0(AB间的电压差为-6V ~ -2V);
当DE低时,两个输出都变成高阻抗。在这种情况下,与D处的逻辑状态是不相关的。
4.1.3 接收功能真值表
|
接收器 |
||||
|
控制端 |
输入 |
输出 |
模式 |
|
|
RE(———) |
DE |
A,B |
RO |
|
|
0 |
X |
≥ -50mV |
1 |
正常 |
|
0 |
X |
≤ -200mV |
0 |
正常 |
|
0 |
X |
开路/短路 |
1 |
正常 |
|
1 |
0 |
X |
高阻 |
关断 |
如果微处理器输出的信号DE、RE(———)为低电平,则芯片处于接收模式(接收器),如果为高电平,则关闭接收模式;
当VA−VB的电平大于-50mV时,RO引脚输出逻辑1;
当VA−VB的电平小于-200mV时,RO引脚输出逻辑0;
当VA−VB的电平处于-50mV ~ +200mV之间时,则表示不稳定。
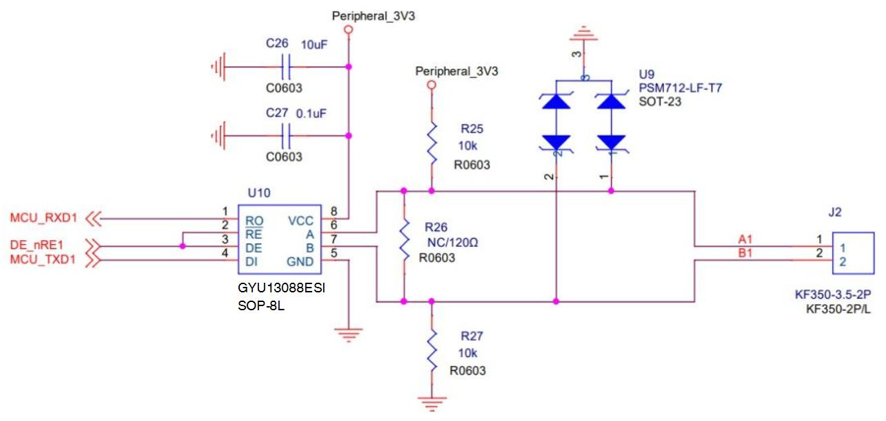
4.1.4 典型应用电路原理图

该原理图是一个基本的RS485电路,采用的是西安硅宇微电子有限公司的GYU13088ESI芯片,是一款低功耗的,工作电压为3.3V的芯片,该芯片的一些特性后面会介绍到。
微处理器的标准串行口通过RXD直接连接GYU13088ESI芯片的RO引脚,通过TXD直接连接GYU13088ESI芯片的DI引脚。
让该芯片处于发送模式还是接收模式的选择位是DE/RE(———),一般情况下把这两个引脚接在一起,只用微处理器的一个引脚控制。
U9是TVS管,环境恶劣时可加,做保护作用,平时实验可以不加。
R25是上拉电阻,R27下拉,默认状态下将A拉高,B拉低,如果不加电阻,那默认情况下是不稳定的,会对单片机的引脚造成干扰。
4.1.5 优点
1)半双工通信;
2)差分信号传输,更加稳定;RS485内部的物理结构,采用的是平衡驱动器和查分接收器的组合,抗干扰能力大大增加。可以在总线上进行联网实现多机通信,总线上允许挂多个收发器,从现有的RS485芯片来看,有可以挂32、64、128、256等不同个设备的驱动器。
3)通信速度快,数据最高传输速率在10Mbps以上:传输速率最远可达到1200米左右,但是传输速率和传输距离是成反比的,只有在100KB/s以下的传输速率,才能达到最大的通信距离,如果需要传输更远距离可以使用中继。
4)系统运行稳定;利用专用通信总线把集中器和主站安全、可靠的连接起来。除非设备接口硬件损坏,或者总线线路断开,总线抄表系统会一直保持很好的通信效果和抄收成功率。
5)通信速率高。由于是专用的有线通信线路连接,线路上除了通信信号外,再无其他信号。外来的干扰信号耦合到线路衰减很大,所以集中器可以以较高的速率与主站通信。
4.1.6 缺点
1)不支持全双工;
2)敷设困难;比如总线抄表系统需要在集中器与主站之间敷设通信线路。尤其是电能表比较分散时,通信线路敷设的工程量很大,而且架设在外的通信线路影响美观。
3)维护成本高。比如通信线路的损伤直接影响总线抄表方式的通信效果。所以需要定时的检查线路,保证其正常运行。特别是架设在外面的线路,一旦断裂或被腐蚀,要重新敷线。对于新增加的用户,也要及时敷线,使其进入通信网内
4.2 GYU3085E/GYU3088E
GYU3085E/GYU3088E系列产品是为多点总线传输线路的可靠半双工收发器。每个器件都包含一个差分驱动器和一个差分接收器,所有器件都符合TIA/EIT-485标准。
所有器件采用单电源5.0V供电,数据速率可达500Kbps/20Mbps。接收器输入阻抗为96KΩ,允许多达256个收发器连接至总线。高阻抗驱动器输出被保持在整个共模电压范围为-7V ~ +12V。当输入开路、短路或线路端接时,接收器驱动将失效保护到逻辑1输出;驱动器内置短路保护和热关断保护电路,可防止总线竞争或输出短路导致功耗过大。
GY3085E/GY3088E提供8管脚SOP、CSOP和CDIP封装形式。
4.2.1 特性说明
1)单电源+5.0V供电;
2)开路、短路或线路端接的失效保护的接收器;
3)1/8单位负载,256收发器共享总线;
4)驱动器内置短路保护和过载热关断保护电路;
5)RE(———)和DE热插拔脉冲保护设计;
6)400μA的超低静态电流;
7)增强的ESD:
a)±8KV接触放电模式
b)±15KV人体放电模式
c)±15KV IEC61000-4-2气隙放电模式
4.2.2 芯片内部功能图

4.2.3 典型应用

4.3 GYU485E
GYU485E是一款+5.0V电源供电、总线端口ESD保护能力达到15KV以上、半双工、低功耗,功能完全满足TIA/EIA-485标准要求的RS-485收发器。
GYU485E包括一个驱动器和一个接收器,两者均可独立使能与关闭。当两者均禁用时,驱动器与接收器均输出高阻态。GYU485E具有1/8负载的接收器输入阻抗,允许256个GYU485E收发器并接在同一通信总线上。可实现高达2.5Mbps 的无差错数据传输。
GYU485E具备接收器输入开路、短路的故障安全保护功能,空载时,静态电流低至400μA。
GYU485E提供8管脚SOP、CSOP、PDIP、CDIP和SBDIP五种封装。
4.3.1 特性说明
1)电源+5.0V供电;
2)收器输入开路、短路的故障安全保护;
3)断模式的电流低至2nA;
4)256个收发器共享总线;
5)400μA的超低静态电流;
6)增强的ESD:
a)±8KV IEC61000-4-2接触放电模式
b)±15KV HBM人体放电模式
c)±15KV IEC61000-4-2空隙放电模式
4.3.2 芯片内部功能图

4.3.3 典型应用

4.5 小结
上诉列举了几款常用芯片,引脚都是兼容的,只是性能上有所差异。
详细的功能性能描述和电参数,请参阅相关的产品规格书。
5 维护RS-485的常用方法
1)若出现系统完全瘫痪,大多因为某节点芯片的VA、VB对电源击穿,使用万用表测VA、VB间差模电压为零,而对地的共模电压大于3V,此时可通过测共模电压大小来排查,共模电压越大说明离故障点越近,反之越远;
2)总线连续几个节点不能正常工作。一般是由其中的一个节点故障导致的。一个节点故障会导致邻近的2 ~ 3个节点(一般为后续)无法通信,因此将其逐一与总线脱离,如某节点脱离后总线能恢复正常,说明该节点故障;
3)集中的供电RS-485系统在上电时常常出现部分节点不正常,但每次又不完全一样。这是由于对RS-485的收发控制端TC设计不合理,造成微系统上电时节点收发状态混乱从而导致总线堵塞。改进的方法是将各微系统加装电源开关然后分别上电;
4)系统基本正常但偶尔会出现通信失败。一般是由于网络施工不合理导致系统可靠性处于临界状态,最好改变走线或增加中继模块。应急方法之一是将出现失败的节点更换成性能更优异的芯片;
5)因MCU故障导致TC端处于长发状态而将总线拉死一片。提醒不要忘记对TC端的检查。尽管RS-485规定差模电压大于200mV即能正常工作。但实际测量:一个运行良好的系统其差模电压一般在1.2V左右(因网络分布、速率的差异有可能使差模电压在0.8 ~ 1.5V范围内)。
Copyright © 2025 西安硅宇微电子有限公司 技术支持:兄弟网络