GYC2641、GYC2642是16位无缓冲电压输出数模转换器(DAC)。采用2.7V ~ 5.5V单电源供电,可在全温范围内保证输出电压的单调性。无缓冲器的设计,使得DAC具有极低的功耗,仅有120μA的静态电流,以及±0.5LSB的低失调误差。
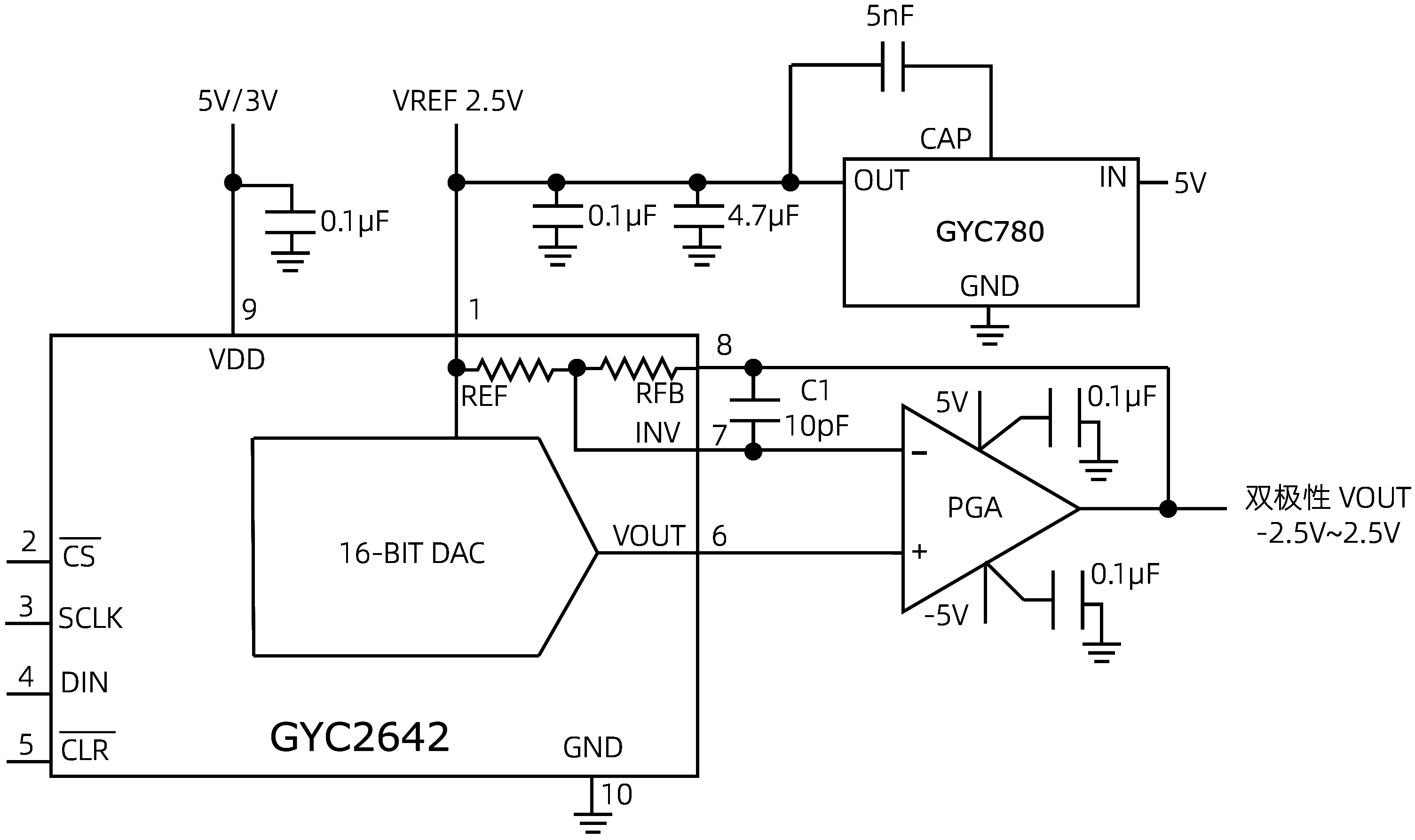
GYC2641、GYC2642均支持2V ~ VDD的基准电压输入范围。电压输出摆幅为0V ~ VREF。GYC2642内部集成了精确匹配的电阻串,通过与片外精密运算放大器配合,可在RFB上产生最大±VREF摆幅的双极性电压输出。
两款器件采用SPI/MICROWIRE兼容型三线串行接口,能够以高达50MHz的时钟速率运行,并可直接与光耦合器相连,以满足特定应用的需求。上电时复位电路将GYC2641输出至零电平,将GYC2642输出至中间电平。CLR(————)也可将GYC2641输出至零电平,将GYC2642输出至中间电平。
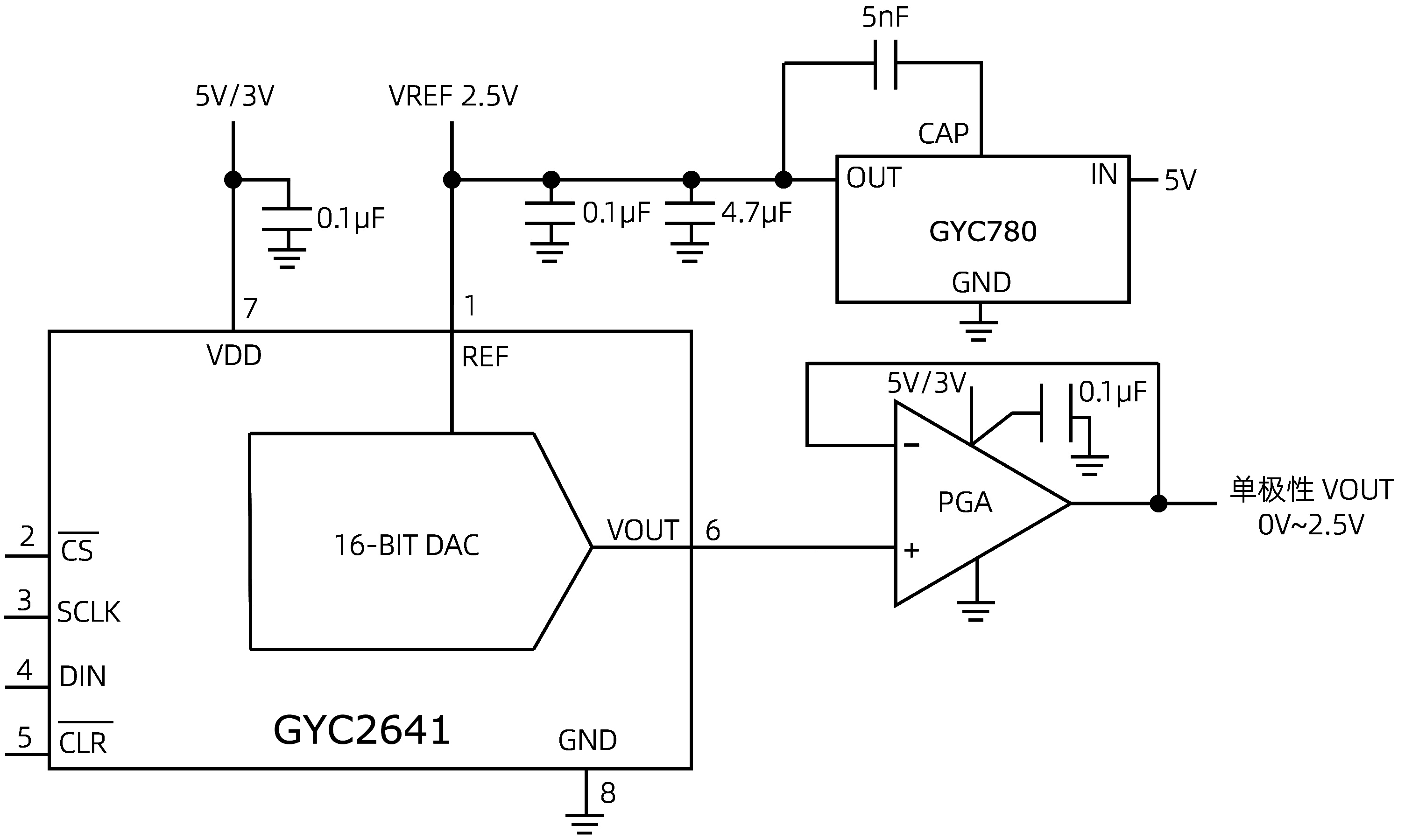
GYC2642仅支持在双极性输出模式下工作,而GYC2641仅支持在单极性输出模式下工作。
GYC2641提供MSOP8、DFN8、SOP8的封装形式;GYC2642提供MSOP10、DFN10的封装形式。
顶视图


工作原理框图


典型应用电路


Copyright © 2025 西安硅宇微电子有限公司 技术支持:兄弟网络